Home
Design Work
Let's chat...
Resume
Giovanni Montoya
Home
Design Work
Let's chat...
Resume

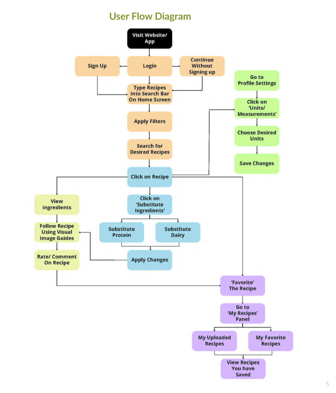
Recipe

↑Back to Top